Email: 642138949@qq.com/lirui@xblevcar.com Tel: 029-68-029-777 / 400-0029-400

中文版   英文版 

王绪明:“49人”股东2025上海出口汽车合作大会,致谢全国200多家出口汽车参与,中国出口汽车有方向、有力量、有希望!

王绪明:“49人”股东2025上海出口汽车合作大会,致谢全国200多家出口汽车参与,中国出口汽车有方向、有力量、有希望!

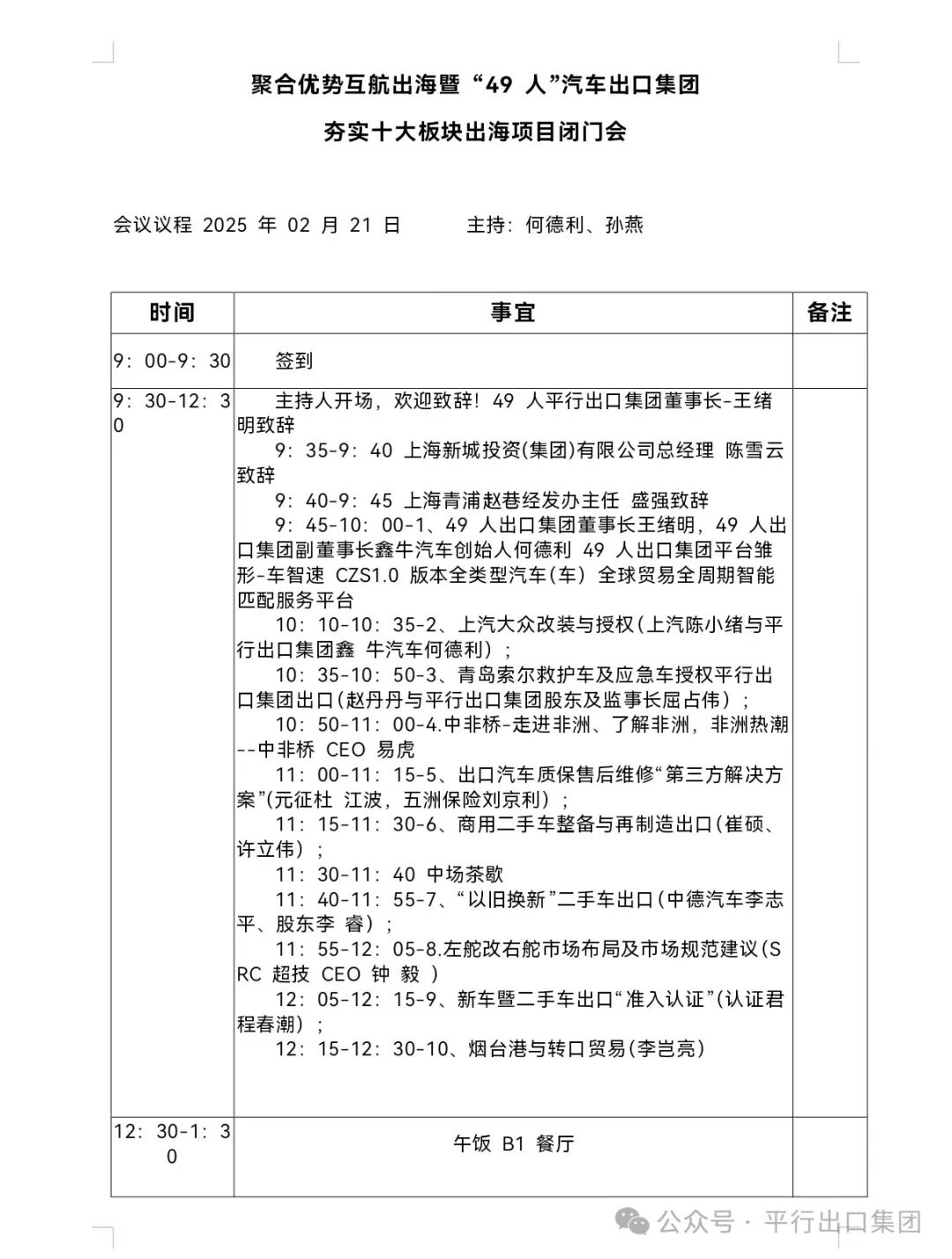
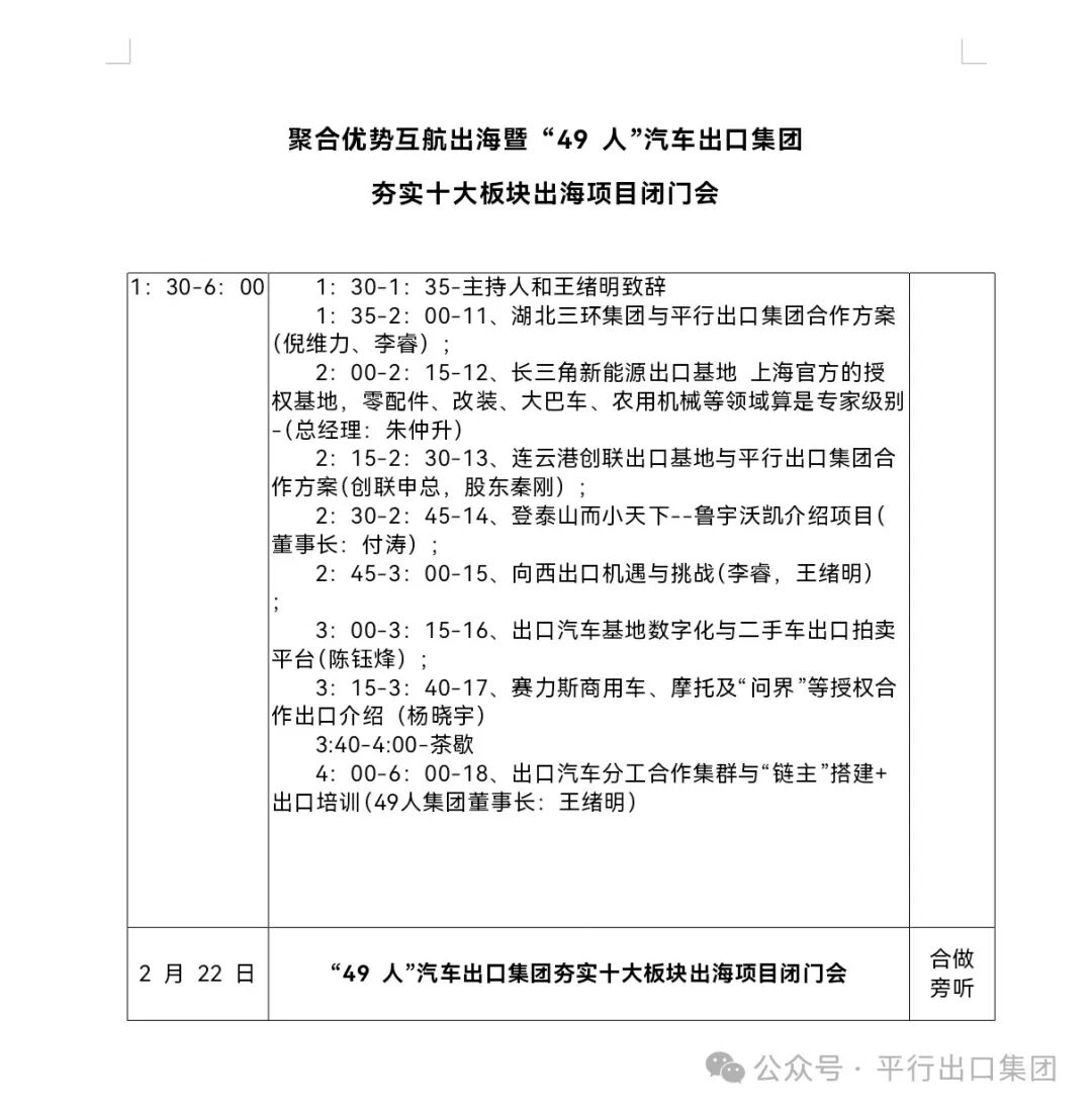
  2月21日“49人”股东平行出口集团完成2025出口汽车合作大会及全国(第十六期)出口汽车培训班。会议内容安排比较充实,主要内容如下:

图片

图片

       本次会议的两点和特点非常明显,总结几点如下:

       1、本次会议核心是“开放、合作、集群”,先让部分人达成基本共识,形成力量“智慧出海”;

       2、围绕出口汽车全要素,推出具有比较优势的车源创新供给(新车授权出口、KD出口、改装定制授权出口;二手车的整备再制造出口和“以旧换新”二手车出口分润),出口服务优化集群(出口基地与梦工场),国际市场开拓(抓大放小,新车二手车多品牌车型合作,准入认证等等)与出口汽车质保售后维修体系平台(平行出口集团、元征科技、五洲保险三方合力);

       3、“49人”股东主体“复制”及出口汽车“链主”作用,让更多出口汽车人更为专业、专注,做好做精细分,降低试错充分形成和发挥各自比较优势。

       非常感谢“49人”股东平行出口集团的合作伙伴分享(上汽大众联合改装厂授权合作案例分享;湖北三环集团乘用车、商用车及零部件合作出口;青岛索尔救护车与应急车授权合作出口;塞力斯商用车出口及“问界”授权出口,等等),让参会人员在各自出口汽车定位和资源匹配上都有明确与清晰的方向。

       另外,平行出口集团将携手全国多地出口汽车示范基地(长三角新能源汽车出口基地、连云港创联集团出口汽车基地、四川二手车出口基地、徐州银地二手车出口基地、烟台港二手车出口及转口基地、南沙二手车出口基地等等的参会与分享交流),打动服务数字化和一体化深度合作,减少因信息不对称引起的浪费。

图片

      “49人”股东2025上海出口汽车合作大会,致谢全国200多家出口汽车参与,中国出口汽车有方向、有力量、有希望!

图片



导航栏目

联系我们

联系人:王先生/Thomas Lee

手机:+86 131 5211 0333/13032932354

电话:029-68-029-777 / 400-0029-400

邮箱:642138949@qq.com/lirui@xblevcar.com

地址: 西安综合保税区北大门东侧迅通国际商务大厦B座一层【西安车站海关正对面】